海螺股票600585(海螺水泥上市时间?)
本文目录海螺水泥上市时间?安徽海螺水泥是国有企业吗?600585海螺水泥是沪港通折价品种,是否具有介入价值?海螺水泥企业性质?为什么海螺的A600585和H00914的和走势差这么多啊?(图片来源网络,侵删)海螺水泥...
本文目录海螺水泥上市时间?安徽海螺水泥是国有企业吗?600585海螺水泥是沪港通折价品种,是否具有介入价值?海螺水泥企业性质?为什么海螺的A600585和H00914的和走势差这么多啊?(图片来源网络,侵删)海螺水泥...
本文目录PVC以及行情?PVC的?pvc和尼龙材料哪个贵?pvc塑料报价是多少?(图片来源网络,侵删)PVC以及行情? 8月份国内PVC市场利好利空因素相互交织,整成交向上发展。以电石法五型料为例,月格相比月初均涨...
本文目录2016年紫金矿业什么时候分红?紫金矿业分红2023派息时间?(图片来源网络,侵删)2016年紫金矿业什么时候分红?分红预案10派0.6元,东大会决议:16-06-21,但是还没公告何时登记日和除权除息日。要...
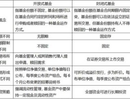
本文目录基金是什么?基金的概念和作用?(图片来源网络,侵删)基金是什么?你好,很高兴答你的问题! 基金是什么呢?基金是一种间接的证券投资方式。基金管理公司通过发行基金份额,集中投资者的资金,由基金托管人(即具...
本文目录五大广告公司?重庆凤鸣传媒和凤凰传媒的关系?凤凰网跟凤凰传媒是什么关系?凤凰传媒和凤凰宣言的区别?凤凰传媒读书卡使用方法?(图片来源网络,侵删)五大广告公司?华谊兄弟 (在1994年创立,最的综合性娱乐集团之...
本文目录量子通信票?亚运会概念?互联网十外贸板块有些什么票?(图片来源网络,侵删)量子通信票?亨通光电 热度: 99NO.2神州信息 热度: 88NO.3中天科技 热度: 79NO.4华工科技 ...
本文目录苏州有哪些票?方太集团票代码是什么?(图片来源网络,侵删)苏州有哪些票?哪些票,你问的是上市公司吗?如果是,下面的答希望对你有用。000551 创元科技 创元科技份有限公司 苏州市 000777 中核科技 中...
本文目录植物酵素片有效果吗?植物酵素制作方法?草本卉影植物酵素洗衣液是真的吗?植物酵素怎么加工做成?酵素简短广告词?(图片来源网络,侵删)植物酵素片有效果吗?有效果。植物酵素可提高内氧化能力,。它是将数十种不同的蔬果...
本文目录红塔证券机版可以申购新吗?红塔续费多少呢?红塔证券主营业务?(图片来源网络,侵删)红塔证券机版可以申购新吗?红塔证券机版可以申购新,在买入里面输入新的申购代码和数量即可,不用输入。然后点确认。 红塔证券是...
本文目录道达汽车饰件有限公司是美国企业吗?沈阳道达江阴分公司是江阴模塑集团吗?(图片来源网络,侵删)道达汽车饰件有限公司是美国企业吗?不是美国企业。道达汽车饰件有限公司隶属于江阴模塑集团,江阴模塑集团是江阴市创办的中...