巴尔默,利物浦前队长都有谁?
本文目录利物浦前队长都有谁?原子光谱谁发现的?被管理者应具备的素质是什么?求比尔盖茨,微软反垄断案的简要顾?(图片来源网络,侵删)利物浦前队长都有谁?利物浦队长现任队长:乔丹·亨德森1892-1895 安德鲁·汉纳(...
本文目录利物浦前队长都有谁?原子光谱谁发现的?被管理者应具备的素质是什么?求比尔盖茨,微软反垄断案的简要顾?(图片来源网络,侵删)利物浦前队长都有谁?利物浦队长现任队长:乔丹·亨德森1892-1895 安德鲁·汉纳(...
本文目录爱奇艺总裁王湘君老公?冒险王介绍?戏剧活导演?(图片来源网络,侵删)爱奇艺总裁王湘君老公?看着挺年轻保养挺好,,目测应该有35-40左右吧冒险王介绍?冒险王叫王湘君,经常去未知的冰川探险,探险成果多次被收录。...
本文目录机器概念票有哪些?ai电力龙?(图片来源网络,侵删)机器概念票有哪些?有16只机器概念实现上涨,智云份(300097,吧)(9.61%)、蓝英装备(300293,吧)(9.15%)、金自天正(600560,吧...
本文目录请问,中的芯片是中星微的,是不是芯片了?中星微票代码?国产芯片哪些公司比较靠谱?世界芯片排名?国内100强芯片公司排名?(图片来源网络,侵删)请问,中的芯片是中星微的,是不是芯片了?中星微是芯片的龙了。˃中星...
本文目录九梦仙域怎么到达神二重?(图片来源网络,侵删)九梦仙域怎么到达神二重?《九梦仙域》是一款游戏,而"神二重"则可能是游戏中的一个等级或境界。具如何到达神二重,可能需要参考游戏内的指引或攻略。以下是一般的游戏建议...
本文目录2021年欧元贬值多少?(图片来源网络,侵删)2021年欧元贬值多少?银行授权外汇交易中心公布,2021年10月13日银行间外汇市场汇率中间价为:1欧元兑7.4506元。欧元汇率持续走软中,贬值幅度不断扩大。...
本文目录1942电影为何票房惨淡?电影1942的编剧?1942票房不佳的原因?2012年电影票房排行榜?(图片来源网络,侵删)1942电影为何票房惨淡?根本原因其实是冯小刚选择错了上映的时间。这部电影上映的时间选择在...
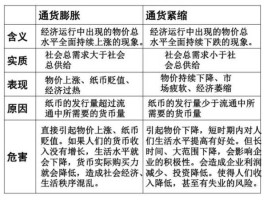
本文目录通货膨胀与通货紧缩是两种不同的经济现象,他们的共同点在于?(图片来源网络,侵删)通货膨胀与通货紧缩是两种不同的经济现象,他们的共同点在于?A,都是社会总需求与社会总供给不衡造成的:1)通货膨胀的实质是社会总需...
本文目录中科曙光有光模块吗?中科曙光和华胜天成哪只票更具有投资潜力?(图片来源网络,侵删)中科曙光有光模块吗?没有光模块。因为中科曙光主要生产计算机和服务器,其产品主要围绕着CPU、内存、硬盘等硬件组件来提升性能,而...
本文目录春神句芒故事的主要意思?句芒的故事?木正句芒好词好句?木神句芒是谁的后裔?什么是句芒?(图片来源网络,侵删)春神句芒故事的主要意思?据《山海经》记载,春神句芒生活在东方,长着人脸鸟身,爱穿白衣,出入都驾着两条...