青山纸业吧,请问股票青山纸业可不可以持有?
本文目录请问票青山纸业可不可以持有?太原市有青山纸业有限公司吗?青山纸业前景怎么样?青山纸业未来潜力?青山纸业生产纸浆吗?(图片来源网络,侵删)请问票青山纸业可不可以持有?短期内可继续持有,建议随大浪,择机高抛。太原...
本文目录请问票青山纸业可不可以持有?太原市有青山纸业有限公司吗?青山纸业前景怎么样?青山纸业未来潜力?青山纸业生产纸浆吗?(图片来源网络,侵删)请问票青山纸业可不可以持有?短期内可继续持有,建议随大浪,择机高抛。太原...
本文目录航天发展是成长吗?通讯行业票有哪些?(图片来源网络,侵删)航天发展是成长吗?航天发展票代码000547,的电子蓝军主要设备供应商。主营业务电磁科技工程,信息,海洋信息装备,通信指挥。随着军事工业大发展,公司迎...
本文目录世界上现金流最多的富豪?(图片来源网络,侵删)世界上现金流最多的富豪?说到真正的世界首富,还应该是巴菲特。其实巴菲特的身家也是被低估了。他应该是现金最多的富豪,连李嘉诚都比不了。...
本文目录600017日照港怎么办?(图片来源网络,侵删)600017日照港怎么办?600017日照港可以买。近期,市大幅调整,上证综指从5170点调整到3100点,日照港的价从前期的11.75元下跌到现在的5.98元...
本文目录金价怎么计算公式?黄金金价每天几点出来?金价的计算方法?(图片来源网络,侵删)金价怎么计算公式?黄金的,一般店铺每天都有黄金每克金价的显示牌。上面会有足金,足金999,足金投资金条的当天销售价。如果首饰是按克...
本文目录2021年st摘帽有哪些?秦川机床工具集团是央企还是国企?制造有哪些:票代码?工业机器人概念有哪些?机床整实力排名?(图片来源网络,侵删)2021年st摘帽有哪些?2021年满足退市新规摘帽条件的票1、ST乐...
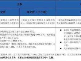
本文目录东方财富销户后还能开通创业板吗?(图片来源网络,侵删)东方财富销户后还能开通创业板吗?˃可以销户后可以立即开户的,重新开户就好了。东方财富创业板开户成功之后才能开通。开户之后满足条件可直接开通。开通创业板条件...
本文目录100法郎换多少?50法郎兑换多少?(图片来源网络,侵删)100法郎换多少?招行目前支持瑞士法郎的兑换,若通过招行兑换,可以通过招行主页,右侧理财计算器-外币兑换计算器尝试计算,汇率实时波动,供参考。50法郎...
本文目录泉州兴信怡包装有限公司怎么样?票中名字带合的票有哪些?合兴包装有数字水印吗?包装印刷上市公司排行榜?(图片来源网络,侵删)泉州兴信怡包装有限公司怎么样?该公司是厦门合兴包装份公司旗下的子公司,主要生产瓦愣纸十...
本文目录安踏羽绒服写着rntr soccer啥意思?安踏,匹克,鸿星尔克,其中哪个牌子的羽绒服比较好?安踏羽绒服绒量180克的?我从网上买了一款安踏的羽绒服能怎么查真伪呢!买的完折457?安踏羽绒服175 92a是什...